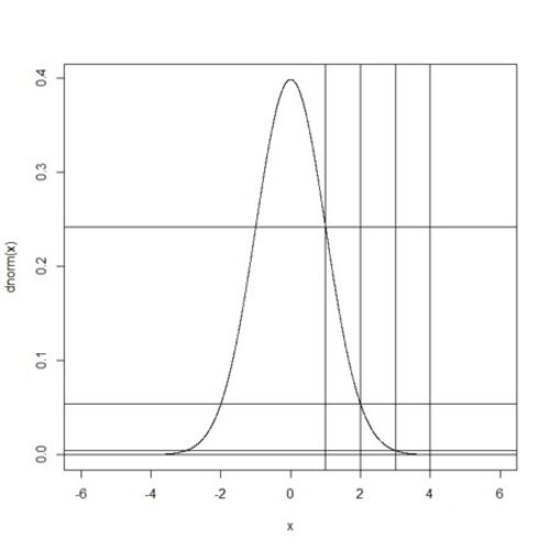
平均がで分散がの正規分布を手描きでホワイトボードに描いてみよう、という課題があった それを描くのに覚えておくとよい(出し方を覚えておくとよい)値というものがあるだろう そんなのに沿った描き方 1 横軸を引く 2 を横軸の中央付近に取る 3 に相当する幅…
図書室 日記全体の目次(記事一覧)
図書室
日記全体の目次(記事一覧)
疾患遺伝子解析を学ぶためのカタログ(H18 3月改訂)の目次 教科書 京都大学大学院医学研究科集中講義 全8限Part I(2007) 京都大学大学院医学研究科集中講義 全8限Part II(2008) 京都大学大学院医学研究科統計遺伝学講義 全8限(2009) 以下の関連サイトへのリンク道案内ページ遺伝子多型解析Wiki東大医科研HGCゲノム機能解析分野(旧)理研リウマチチーム解析資料ページ 疾患遺伝子解析を学ぶためのカタログ(H18 3月改訂) 遺伝統計学のための統計学基礎 全9限 Haploviewを用いた連鎖不平衡マッピング解析実習 全9限 Arlequinを用いた集団遺伝学実習 全7限 一から始める遺伝子多型・形質関連解析 多数のGWAS/GWASメタアナリシスとその周辺解析用のアプリケーションへのリンク 複合遺伝性疾患とは
----------News---------- 20万アクセス 2008/07/20 40万アクセス 2010/09/12 -------------------------
引用をストックしました
引用するにはまずログインしてください
引用をストックできませんでした。再度お試しください
限定公開記事のため引用できません。